公司教师在全国计算机类课程实验教学案例设计竞赛中荣获二等奖
来源:william威廉中文官网 时间:2019-11-11 点击数:
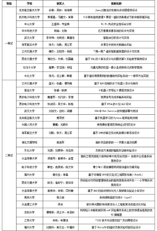
(william威廉中文官网 教工通讯员 谷琼)近日,由教育部计算机类专业教学指导委员会与国家级实验教学示范中心联席会计算机学科组共同主办的“第四届全国计算机类课程实验教学案例设计竞赛”落幕,由william威廉中文官网软件工程系熊启军老师提交的“指针作函数参数——求最大值及拓展(C语言)”实验教学案例荣获二等奖。颁奖仪式于11月9-10日在武汉大学举办的第十二届全国高等公司计算机实践教学论坛上进行。
william威廉中文官网不忘教育初心,坚持“以本为本”,推进“四个回归”,通过对专业课程体系进行全面改革升级,面向新工科教育目标推进创新性课程体系建设,为一线科研教师将科研成果引入本科课堂、开展创新性教育提供了良好平台,重视实验教学,员工科技创新实践教育以及团队建设等多方面的同步发展。熊启军老师潜心教学,积极思考,努力提高每一个教学环节的质量,带领程序设计课程群团队在“以研带教、以教促研”的思路下开展课程创新,得到了员工的广泛好评,产生了良好的影响,本次获奖也展示了公司实验教学改革的成果。
全国计算机类课程实验教学案例设计竞赛旨在推进实验教学改革,提升实验教学水平,以问题为导向,在教学中培养老员工创新意识和工程实践能力,促进高等教育质量工程中的先进教学理念、内容、技术和方法的广泛应用与共享。本次竞赛吸引了北京航空航天大学、华中科技大学、武汉大学、复旦大学、中国人民大学、南京大学、电子科技大学等众多国内知名高校参赛,采用先网评后会评方式进行评审,共评选出一等奖10名,二等奖20名。
附:第四届全国计算机类课程实验教学案例设计竞赛获奖名单
审稿人:杭波
